九色
中文
|
English
Home
About us
News Center
Business Scope
Cultural Brand
Social Responsibility
Join Us
English
中文
English
About CSCEC
Company Profile
Chairman's Message
Management Team
Internal Organizations
Global Presence
Housing
Infrastructure
Investment & Development
China-Aided Projects& Embassies, Consulates
Mission
Vision
Values
Spirit
Code of Conducts and Protocol
Staff presence
Concept of responsibility
Social Responsibility Report
Talent Strategy
Recruitment
Home
About us
About CSCEC
Company Profile
Chairman's Message
Management Team
Internal Organizations
Global Presence
News Center
News
Business Scope
Housing
Infrastructure
Investment & Development
China-Aided Projects& Embassies, Consulates
Cultural Brand
Mission
Vision
Values
Spirit
Code of Conducts and Protocol
Staff presence
Social Responsibility
Concept of responsibility
Social Responsibility Report
Join Us
Talent Strategy
Recruitment
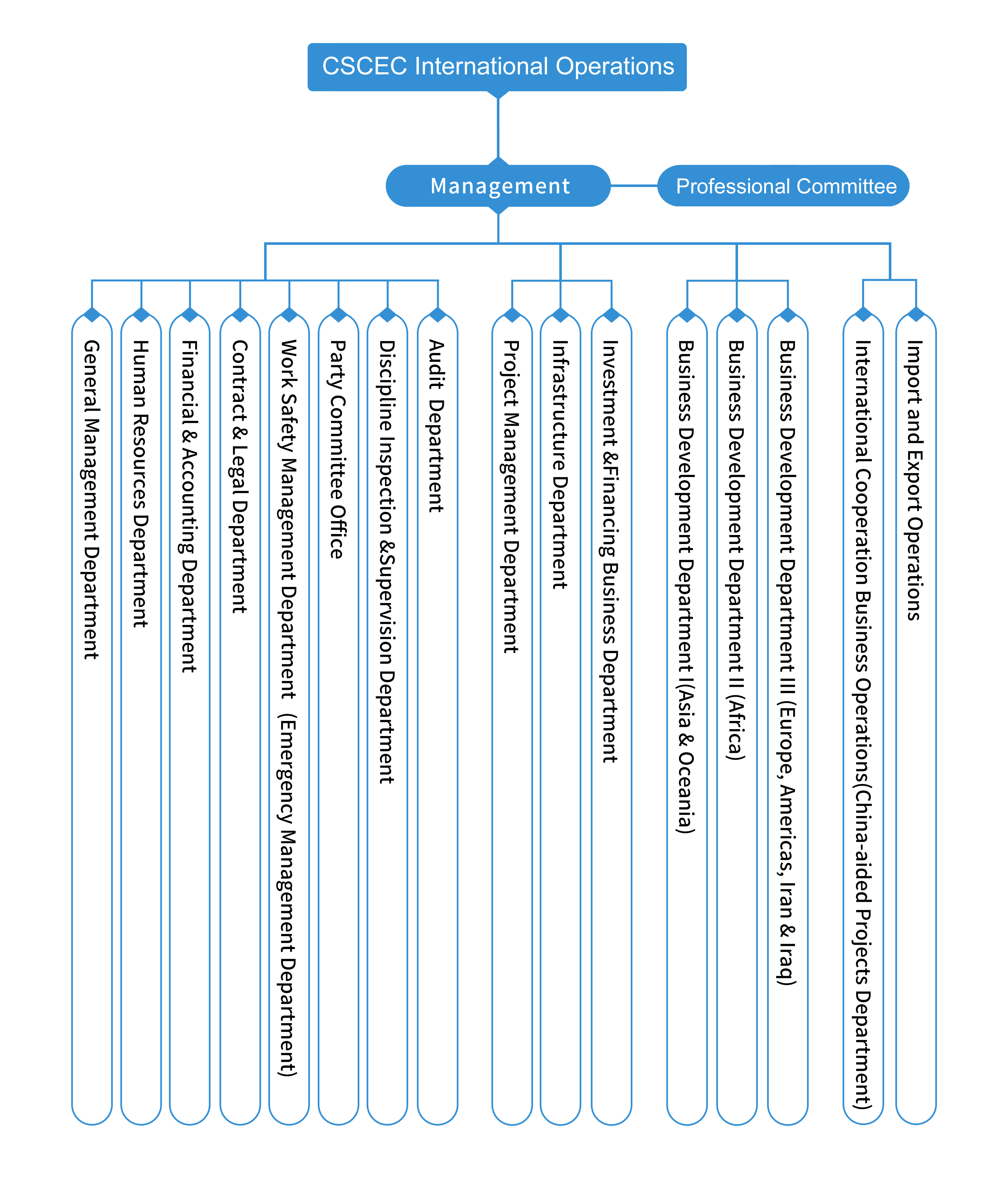
Organizational Structure